I am currently working on an energy management system architecture for energy communities, and I would like to get feedback on whether the approach I am considering is feasible, especially regarding the use of OpenRemote as a central platform.
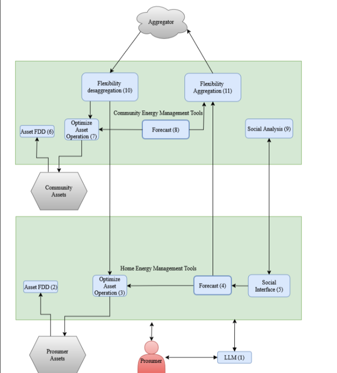
The architecture follows a two-tier design:
At the lower level (HEM – Home Energy Management Systems), each prosumer has a local setup based on Home Assistant. This layer is responsible for interacting directly with household assets (e.g., smart plugs, PV panels, batteries, EV chargers), performing local monitoring, basic fault detection, forecasting (consumption/production), and executing immediate control actions. Additionally, an LLM-based assistant is integrated at this level to provide explainability and user interaction in natural language.
At the upper level (CEM – Community Energy Management System), OpenRemote is used as a centralized platform. This layer aggregates data from all individual HEMs, including forecasts, flexibility, and asset states, and manages the energy community as a whole.
The main goal is not only to monitor the system but to actively manage energy flows within an energy community composed of multiple prosumers. In particular, we aim to enable:
- Aggregation of individual forecasts into a community-level forecast
- Coordination of energy flexibility across users
- Optimization of both individual and shared community assets
- Internal energy sharing within the community (e.g., prosumers selling surplus energy to other members who need it)
- Decision-making on when to use local energy, share it within the community, or interact with the external grid
- Interaction with external aggregators or energy markets
In this context, the community behaves as a coordinated entity where surplus and demand are balanced internally as much as possible before interacting with the grid.
From what I understand, OpenRemote is well-suited for asset management, data aggregation, rule-based automation, and visualization. However, I am unsure to what extent it can handle more advanced tasks such as:
- Complex optimization (e.g., fair distribution of energy or economic benefits across the community)
- Internal energy market mechanisms (matching supply and demand between prosumers, potentially including pricing logic)
- Advanced forecasting using AI/ML models
- Integration with LLM-based reasoning systems
My current idea is to use OpenRemote as the central orchestration layer (CEM), while delegating advanced intelligence (forecasting, optimization, decision-making, internal energy market logic, and LLM interactions) to external services (e.g., Python-based ML models, multi-agent systems, or LLM frameworks). These external components would compute decisions and send the results back to OpenRemote for execution and visualization.
Does this architecture make sense in practice?
More specifically:
- Is OpenRemote suitable as the core platform for managing an energy community beyond monitoring, including coordination and execution of energy sharing strategies?
- Has anyone implemented or seen similar setups involving internal energy sharing or peer-to-peer energy exchange using OpenRemote?
- Are there known limitations when trying to implement community-level optimization or energy market logic within it?
Is this even achievable? I have not found a project similar to this one. I have a diagram so it can be understood better:
